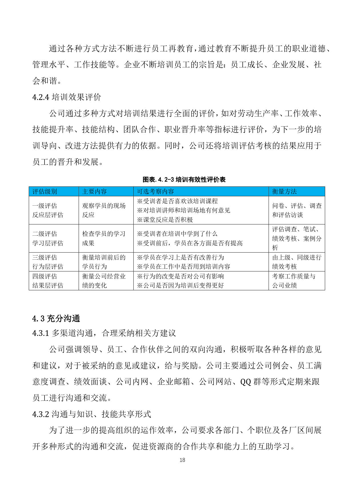
欢迎来到16602628004!                                                                                                                                                                                                           【防伪查询】

当前位置: 首页 > 媒体中心 > 企业报告

金峰社会责任报告20231217

发布时间:2024-01-05 来源: 浏览量:3016次